AI,

你觉得AI不行?也许是你的'使用姿势'还停在2023年

Jan 23, 2026 · 2 分钟阅读
你觉得AI不行?也许是你的'使用姿势'还停在2023年
Share
可引用摘要
1文章标题:你觉得AI不行?也许是你的'使用姿势'还停在2023年
2发布时间:2026-01-23
3分类:AI
4关键词:AI Agent, Claude Code, MCP, AI Skill, 使用姿势, 2026趋势, 微信公众号
5核心摘要:“AI就那样吧,写出来的东西不能用。”

“AI就那样吧,写出来的东西不能用。”

“ChatGPT?试过了,没什么用,还是得自己来。”

“AI炒作而已,真干活还是得靠人。”

这些话,你是不是也说过?或者听别人说过?

2026年1月23日,我想问一个可能让你不舒服的问题:

你觉得AI不行,有没有想过——是不是你使用的姿势不对?


先看一组数据。

根据阿里云开发者社区的分析

“如果说2023年是’大模型’的惊艳亮相,那么2026年将被定义为Agent(智能体)元年。”

Gartner的预测更直接:

“到2026年底,40%的企业应用将嵌入AI Agent——而2025年这个数字还不到5%。”

AI市场研究机构的数据显示:

“Agentic AI市场将从78亿美元增长到2030年的520亿美元。”

但问题来了:

如果AI真的这么厉害,为什么那么多人觉得它”不行”?

答案可能很简单:他们还在用2023年的方式跟2026年的AI对话。


让我画一条时间线,看看AI使用姿势这四年是怎么演进的。

AI使用姿势演进历程 AI使用姿势的四年演进:从被动问答到自主执行

2023年:Chatbot时代——”我问你答”

ChatGPT震惊世界。

人们第一次发现,AI可以像人一样对话。

使用姿势:

  • 你问一个问题
  • AI给一个答案
  • 对话结束

典型场景:

  • “帮我写一封邮件”
  • “解释一下量子力学”
  • “给我讲个笑话”

局限性:

  • 单轮对话,缺乏上下文
  • 知识有截止日期
  • 不能访问外部工具
  • 容易”幻觉”(胡说八道)

根据DigitalOcean的分析

“AI chatbot是为简单的单一意图交互而设计的。当查询需要多步骤思考或涉及分层指令时,chatbot通常会退回到通用答案或人工协助。”

大多数人的AI使用姿势,至今还停留在这个阶段。

Chatbot vs AI Agent对比 Chatbot vs AI Agent:从单轮问答到循环迭代的质变


2024年:Workflow + RAG时代——”你编排,我执行”

人们发现,单纯的对话不够用。

于是出现了两个关键技术:

1. Workflow(工作流)

  • 把复杂任务拆解成多个步骤
  • 用”链”把多个AI调用串起来
  • LangChain成为最火的框架

2. RAG(检索增强生成)

  • AI不再只靠”记忆”
  • 可以实时检索外部知识库
  • 大幅减少”幻觉”

使用姿势:

  • 设计一个流程
  • 准备好知识库
  • AI按流程执行,需要时查资料

典型场景:

  • 客服机器人连接FAQ数据库
  • 文档问答系统
  • 多步骤数据处理流水线

但问题是:

  • 需要专业人员设计流程
  • 流程固定,不够灵活
  • 遇到意外情况不会自适应

根据Medium上的技术分析

“传统RAG只是被动地检索和生成响应。而Agentic RAG为其增加了目标驱动的推理能力——AI成为一个可以规划步骤、检索多个信息、使用工具并反思进度的Agent。”


2025年:MCP时代——”万物互联”

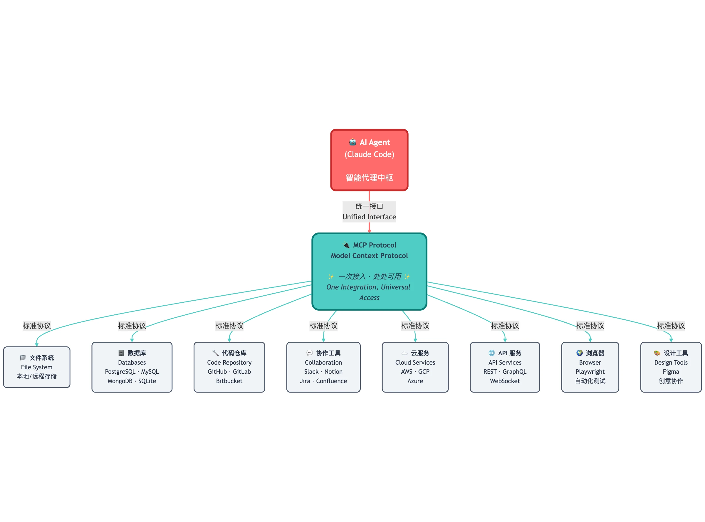
Anthropic在2024年11月发布了MCP(Model Context Protocol,模型上下文协议)。

一个类比帮你理解:

“MCP就像AI的USB-C接口。就像USB-C为连接电子设备提供了标准化方式,MCP为AI连接外部系统提供了标准化方式。”

这意味着什么?

以前,让AI连接3个工具需要写3套集成代码。 现在,只要工具支持MCP,AI就能直接用。

根据MCP官方数据

“一年后,MCP已成为连接AI Agent和企业工具的通用标准——每月SDK下载量超过9700万次,获得Anthropic、OpenAI、Google和Microsoft的支持。”

使用姿势:

  • AI可以直接访问你的文件系统
  • AI可以直接操作数据库
  • AI可以直接调用各种API
  • 一切通过统一协议连接

生态爆发:

  • 5800+个MCP服务器
  • 300+个MCP客户端
  • 从GitHub到Notion,从Slack到数据库

MCP生态系统 MCP生态系统:一次接入,处处可用

但这还不是终点。


2026年:Agent + Skill时代——”自主执行”

2026年,两个关键概念定义了新时代:

1. AI Agent(智能体)

根据跨境电商分析

“关键区别在于:AI Agent拥有Chatbot没有的东西——Agency(自主性)。这意味着它可以做出决策并采取真正的行动,而不只是聊天。”

Agent能做什么?

  • 规划:把大目标分解成步骤
  • 执行:调用工具完成每个步骤
  • 反思:评估结果,自我调整
  • 循环:直到任务完成

2. Agent Skills(技能)

Anthropic在2025年底发布了Agent Skills规范,并被OpenAI等公司采用。

根据官方介绍

“Agent Skills是组织好的指令、脚本和资源文件夹,Agent可以动态发现和加载它们,以更好地执行特定任务。”

关键设计原则:渐进式披露(Progressive Disclosure)

  • 第一层:只加载技能的名称和描述
  • 第二层:如果需要,加载完整说明
  • 第三层:如果需要,加载相关脚本和资源

这解决了什么问题?

以前,给AI太多工具描述会耗尽上下文窗口。 现在,AI按需加载,理论上可以拥有无限技能。

2026年的使用姿势:

  • 你设定一个目标
  • Agent自己规划步骤
  • Agent自己调用技能
  • Agent自己执行和调整
  • 你只需要在关键决策点参与

让我用一个表格,直观对比四个时代的区别:

维度 2023 Chatbot 2024 Workflow+RAG 2025 MCP 2026 Agent+Skill
交互模式 问答 流程执行 工具调用 目标驱动
主动性 被动响应 按流程执行 按需连接 自主规划
灵活性 固定对话 预设流程 动态连接 自适应调整
能力边界 模型知识 知识库+流程 外部工具 理论上无限
用户角色 提问者 设计者 配置者 指挥者
典型产品 ChatGPT LangChain应用 Claude+MCP Claude Code

核心变化是什么?

从”你告诉AI怎么做”到”你告诉AI做什么”。

根据Agentic AI趋势分析

“2024年,Copilot是副驾驶——它提供建议,但你仍然握着方向盘。你需要提示、审核、编辑、粘贴。而2026年的自主AI工作者以’人在环上’甚至’人不在环上’的方式运作。”


说点实在的。

为什么那么多人觉得AI不行?

根据我的观察,原因通常是这几个:

原因一:还在用”提问”的方式

错误姿势:

“帮我写一篇关于AI的文章。”

结果: 得到一篇泛泛而谈、千篇一律的文章。

正确姿势:

“我是一个技术博主,目标读者是对AI有兴趣但不太懂技术的普通人。请帮我写一篇关于AI使用姿势演进的文章,从2023年chatbot到2026年Agent,用讲故事的方式,让读者理解为什么他们需要更新自己的AI使用方式。文章要有具体案例、数据支撑、可操作的建议。风格参考这个例子:[附上之前的文章]”

区别在哪里?

第一种是”问答”——AI只能根据泛泛的问题给泛泛的答案。

第二种是”任务描述”——AI知道你是谁、读者是谁、目标是什么、风格要求是什么。

原因二:没有给AI足够的”工具”

如果你只用ChatGPT网页版:

  • AI不能访问你的文件
  • AI不能搜索最新信息
  • AI不能执行代码
  • AI不能连接你的工具

如果你用Claude Code + MCP:

  • AI可以读写你的代码库
  • AI可以执行shell命令
  • AI可以连接数据库
  • AI可以调用各种API
  • AI可以自动完成复杂任务

同样的AI模型,不同的”装备”,效果天差地别。

原因三:没有给AI”技能”

举个例子:

你让Claude帮你写一个符合公司规范的代码。

没有技能的情况: Claude不知道你公司的编码规范,只能按通用最佳实践写。

有技能的情况: 你把公司的编码规范打包成一个Skill,Claude会自动加载并遵守。

根据Anthropic的介绍

“Skills使用户能够将专业知识打包成可组合的资源,将通用Agent转变为专业Agent。”

原因四:期望错误

错误期望: AI应该一次就给出完美答案。

正确期望: AI是你的协作伙伴,需要迭代和调整。

根据Medium上的Claude Code分析

“有趣的是,Claude Code并不是因为华丽而成为最受欢迎的编码Agent。它靠的是可靠、周到和可扩展。”

AI不是魔法,是工具。工具需要正确使用才能发挥效果。


那么,如何更新你的AI使用姿势?

AI使用姿势演进流程图 从被动问答到自主执行:AI交互范式的质变

建议一:从”问答”升级到”任务描述”

不要这样:

“Python怎么读取CSV文件?”

要这样:

“我有一个sales_data.csv文件,包含日期、产品名、销售额三列。请帮我写一个Python脚本,读取这个文件,按月汇总销售额,然后生成一个柱状图保存为monthly_sales.png。”

区别:

  • 前者:你问一个知识点,AI回答一个知识点
  • 后者:你描述一个任务,AI完成整个任务

建议二:给AI配上”工具”

最低配置:

  • 使用Claude.ai或ChatGPT Plus,开启联网搜索和代码执行

进阶配置:

  • 使用Claude Code,让AI可以操作你的文件系统
  • 配置MCP服务器,让AI连接你常用的工具

我的配置(供参考):

  • Claude Code作为主要工作界面
  • MCP连接了GitHub、数据库、Notion等
  • 自定义Skills封装了常用的工作流

建议三:建立你的”Skills库”

什么是Skills?

简单说,就是把你的专业知识、工作流程、最佳实践,打包成AI可以理解和使用的格式。

怎么做?

  1. 创建一个文件夹,命名为技能名称
  2. 写一个SKILL.md文件,描述这个技能是干什么的
  3. 放入相关的说明文档、脚本、模板
  4. 把文件夹放到Claude Code的skills目录

根据官方文档

“Skills通过插件从anthropics/skills市场安装。当相关时,Claude会自动加载它们。”

建议四:学会”指挥”而不是”操作”

传统方式: 你写代码 → 你测试 → 你修bug → 你再测试

Agent方式: 你描述目标 → Agent写代码 → Agent测试 → Agent修bug → 你审核结果

角色变化: 从”执行者”变成”指挥者”。

这不是偷懒,而是效率的质变


说两个真实的使用场景。

场景一:写这篇文章

传统方式需要多久?

  • 搜集资料:2小时
  • 整理大纲:1小时
  • 写初稿:3小时
  • 修改润色:2小时
  • 配图:1小时
  • 总计:9小时

Agent方式需要多久?

  • 我提供主题和要求
  • Claude Code搜索最新资料
  • Claude Code整理大纲
  • Claude Code写初稿
  • 我审核修改
  • Claude Code生成配图
  • 总计:2小时

效率提升:4-5倍。

场景二:做一个数据分析报告

传统方式:

  1. 写SQL查询数据
  2. 导出到Excel
  3. 用Python做数据清洗
  4. 用matplotlib画图
  5. 写Word报告
  6. 转成PPT

Agent方式:

“分析上个月的用户行为数据,找出转化率最低的三个环节,给出优化建议,生成一份PPT报告。”

Claude Code会:

  1. 连接数据库执行查询
  2. 自动清洗和分析数据
  3. 生成可视化图表
  4. 写分析报告
  5. 输出PPT文件

你需要做的: 审核结果,提出修改意见。


最后说几句心里话。

三年前,我也是那个觉得”AI不行”的人。

用ChatGPT写的文章一看就是AI写的,用AI画的图奇奇怪怪,用AI写的代码跑都跑不起来。

但问题不是AI不行,是我不会用。

就像一把好刀,不会用的人只能切土豆,会用的人能雕花。

2026年的AI已经不是2023年的AI了:

  • 不是只会聊天的Chatbot
  • 是能自主规划执行的Agent
  • 是能连接万物的MCP
  • 是能无限扩展的Skills

如果你还在用2023年的姿势,当然觉得不行。


核心观点

  1. AI使用姿势经历了四个阶段: 2023 Chatbot → 2024 Workflow+RAG → 2025 MCP → 2026 Agent+Skill

  2. 核心变化: 从”你告诉AI怎么做”到”你告诉AI做什么”

  3. 大多数人觉得AI不行的原因: 还在用问答模式、没有给AI工具、没有给AI技能、期望错误

  4. 正确的使用姿势: 任务描述而非问答、配置工具和MCP、建立Skills库、学会指挥而非操作

  5. 2026年的关键数据: 40%企业应用将嵌入AI Agent,市场规模从78亿美元增长到520亿美元


2026年1月23日,周五。

通用AGI工具已经到来。

问题不是AI行不行,而是——你准备好更新你的”使用姿势”了吗?


如果这篇文章让你有所启发,欢迎转发给同样觉得”AI不行”的朋友。


参考资料

官方资源

趋势分析

技术解读


相关阅读

通用AGI工具系列

AI实践系列


联系方式

如果你对AI使用姿势、Agent技术有问题或想法:

特别欢迎讨论:

  • AI使用姿势的实践经验
  • MCP和Skills的配置方案
  • 从Chatbot到Agent的转型体会
  • AI效率提升的真实案例

本文基于2026年1月23日的公开资料撰写。

AI使用姿势的演进还在继续,今天的”正确姿势”也许明天就会被超越——但这正是这个时代最让人兴奋的地方。


关注我,后续分享更多AI Agent认知、洞察以及使用方式。

在这个AI快速演进的时代,保持学习、更新认知,才能不被时代抛下。

Enjoyed this article?

Stay updated with the latest insights on AI, DevOps, and cloud architecture. Subscribe to get notified when new articles are published.

关注微信公众号,获取更多AI前沿洞察
微信公众号:JustJason

扫码关注 JustJason

Found this helpful? Share it with others who might benefit!
Jason Zhang
Written by Jason Zhang Follow
企业级软件架构师,专注 AI 私有化部署、DevOps、云原生架构。曾主导多个知名企业的大模型落地项目。

标签相关推荐